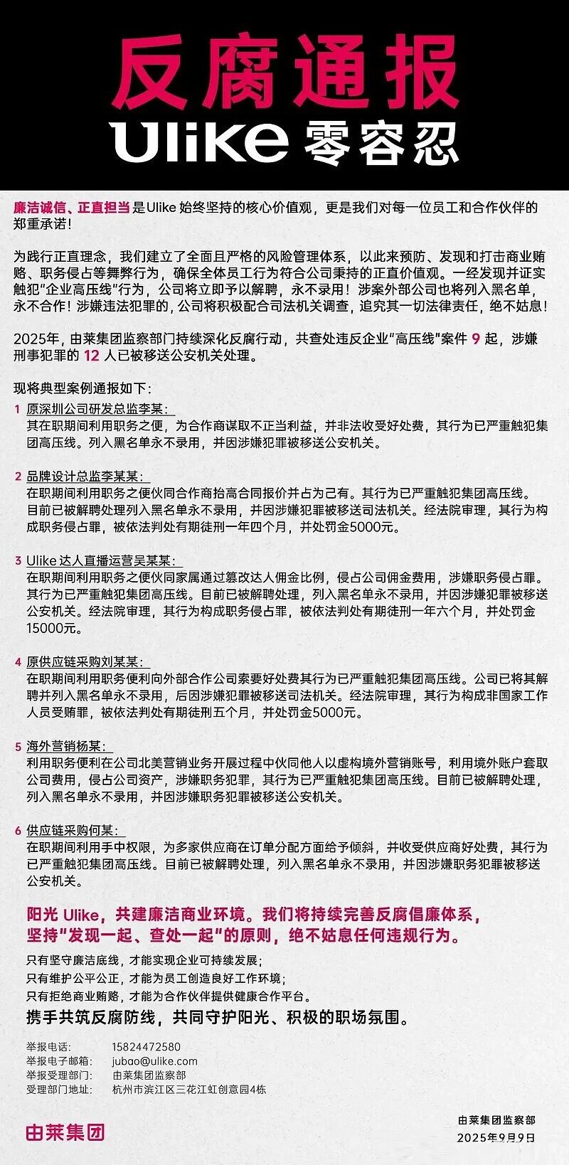
近日,知名品牌Ulike首次向社会公开其内部反腐成果:2024年至2025年度Ulike查处违反企业“高压线”案件9起,涉嫌刑事犯罪的12人已被移送公安机关处理。
通报称,Ulike建立了严格的风险管理体系,对任何触犯“企业高压线”的行为,一经发现并证实,公司均立即予以解聘,永不录用;涉嫌违法犯罪的,坚决移送司法机关追究法律责任。
据了解,Ulike此次反舞弊行动覆盖了研发、供应链、达人直播、海外营销、品牌设计等多个关键业务领域:研发总监给合作商开绿灯,偷偷收好处费;品牌设计总监跟外人串通,故意抬高合同价,把差价揣进自己腰包;连直播运营都敢拉着家属改佣金比例,硬生生薅公司的钱……
这些人敢在眼皮子底下捞钱,靠的不就是“岗位有权”?
所以,请注意:你公司的研发、采购、运营等岗位,会不会也藏着这样的“暗门”?
-
1.原深圳公司研发总监李某:
其在职期间利用职务之便为合作商谋取不正当利益,并非法收受好处费。其行为已严重触犯集团高压线,列入黑名单永不录用,并因涉嫌犯罪被移送公安机关。
-
2.品牌设计总监李某某:
在职期间利用职务之便伙同合作商抬高合同报价并占为己有。其行为已严重触犯集团高压线。目前已被解聘处理,列入黑名单永不录用,并因涉嫌犯罪被移送司法机关。经法院审理,其行为构成职务侵占罪,被依法判处有期徒刑一年四个月,并处罚金5000元。
-
3.Ulike达人直播运营吴某某:
在职期间利用职务之便伙同家属通过篡改达人佣金比例,侵占公司佣金费用,涉嫌职务侵占罪。其行为已严重触犯集团高压线,目前已被解聘处理,列入黑名单永不录用。并因涉嫌犯罪被移送公安机关,经法院审理,其行为构成职务侵占罪,被依法判处有期徒刑一年六个月,并处罚金15000元。
-
4.原供应链采购刘某某:
在职期间利用职务便利向外部合作公司索要好处费,其行为已严重触犯集团高压线,公司已将其解聘并列入黑名单永不录用,后因涉嫌犯罪被移送司法机关。经法院审理,其行为构成非国家工作人员受贿罪,被依法判处有期徒刑五个月,并处罚金5000元。
-
5.海外营销杨某:
利用职务便利在公司北美营销业务开展过程中伙同他人以虚构境外营销账号,利用境外账户套取公司费用,侵占公司资产,涉嫌职务犯罪。其行为已严重触犯集团高压线,目前已被解聘处理,列入黑名单永不录用,并因涉嫌职务犯罪被移送公安机关。
-
6.供应链采购何某:
在职期间利用手中权限,为多家供应商在订单分配方面给予倾斜,并收受供应商好处费。其行为已严重触犯集团高压线,目前已被解聘处理,列入黑名单永不录用,并因涉嫌职务犯罪被移送公安机关。
